This website uses cookies. Learn more.

Ruleshammer: Unusual Fight Phases, what units come first, last, in the middle?

by | Apr 09 2020

Although we love Warhammer 40,000, the game’s complexity can be daunting, particularly for newer players. In Ruleshammer, we look at the nuances of the game’s rules and how they affect gameplay, clearing up potential issues and helping make sense of some of the game’s less common interactions. In today’s Ruleshammer, Rob “Vre’kais” Chilton covers the order units should be resolved in the Fight Phase... and won't be doing this again... he hopes.

The Fight Phase. After four articles on it I really thought I might have covered everything about it. Last week I was feeling accomplished, proud even; I had helped (according to Reddit) many players through what is to put it kindly, a cluster-fuck of a phase. I was wrong. Lurking below the surface of the core rules was a monster, one I didn’t know was there til the feedback for last week started coming in… a monster revealed to me by four innocent words

“what about fight last?”



When looking for questions for last weeks piece I’d seen plenty about “Fight First”, I’ve experienced issues with “Fight Again” personally… Fight Last entirely slipped through. I thought I’d be able to write up something quickly to add to last week's article, but no. This needs more than that. It turns out there’s a WHOLE menagerie of these abilities, all with slightly different wording and effects. Some do or don’t override “fight first”, then there’s subtle differences between the “Fight Again” and “Fight Twice” abilities… I could go on. Basically, it’s a mess. It’s time to put on my official garb as Judge Rule-Shamer; and finally hammer this out at last!

Credit: Robert "TheChirurgeon" Jones

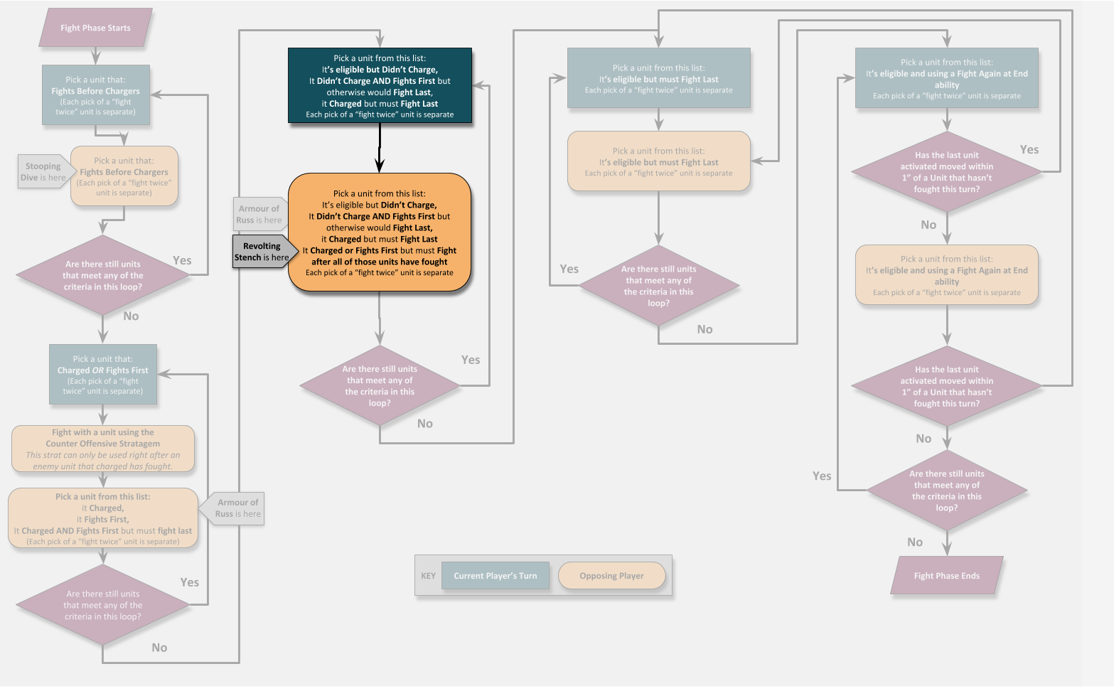
What am I going to do? I’m going to attempt to create a single chart that lets you look up the situation you have occurring and tells you how the fight phase should be resolved. I’m going to build this chart in stages over this article so that you can follow the logic and the evidence, from abilities and from FAQs.

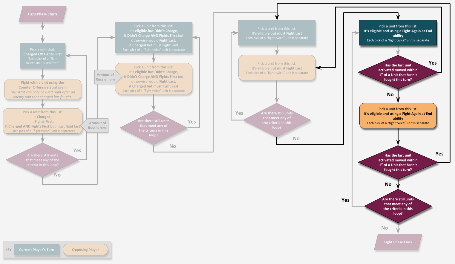
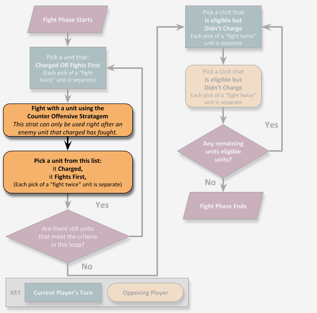
A “Normal Fight Phase”



So this is what a normal Fight phase looks like, with no complications or shenanigans.



This chart doesn’t cover what makes a unit eligible to fight, just in what order eligible units should. That will be true for all the flowcharts coming up as well! The basic premise is that the units you can choose from in the Fight Phase are split into two loops (for now). “Units that Charged” and “Units that Didn’t”. This article is not about these fight phases though...

Fight First Abilities



First let’s look at an example of a “Fight First Ability”;

Flawless Perfection: Units with this trait always fight first in the Fight phase even if they didn’t charge. If the enemy has units that have charged, or that have a similar ability, then alternate choosing units to fight with, starting with the player whose turn is taking place. [Chaos Space Marine Codex Pg163]


The later half of this ability is actually super clear, it essentially has you add these units to the first loop with the ones that charged that turn, in either yours or their turn. What does this change on the flow chart?



To make things clearer I’m only highlighting the changes, the full chart will be at the end!

How about a unit that Fights First but can Fight Twice?



See I told you this gets complicated quickly. We need to start turning to the FAQs for this now, I covered this last week but here’s the FAQ;

Q: If a unit has an ability that allows it to fight twice in the Fight phase (e.g. Berzerkers), at what point during the Fight phase do they fight for the second time? A: Treat each time the unit is able to fight as a separate unit selected to fight for all purposes.


So it might not be intuitive but they represent two different activations, a first fight and a second fight. The FAQ goes on to make it clear that you don’t need to resolve those fights consecutively (you could do their second fight several fights later) and that “Fight First” Abilities can interrupt them.

So, if such a unit charged this turn, it will fight both times before any units that did not charge. If the unit did not charge this turn, then, after all units that did charge have fought, you can select this unit to fight with, then your opponent can select a unit to fight with, then you can select your unit to fight with for the second time (you need not consecutively use both of the unit’s opportunities to fight – unless of course there are no other eligible units to select to fight with). Note that any rule that interrupts the normal sequence of who fights first (such as the Counter-Offensive Stratagem, or the Slaanesh Daemon Quicksilver Reflexes ability) may be used to fight in between the unit’s first and second ‘fight’. [Core Rules FAQ Pg13]


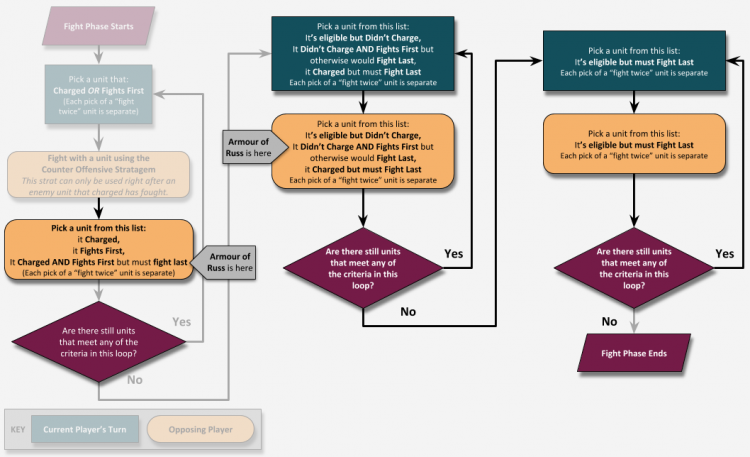
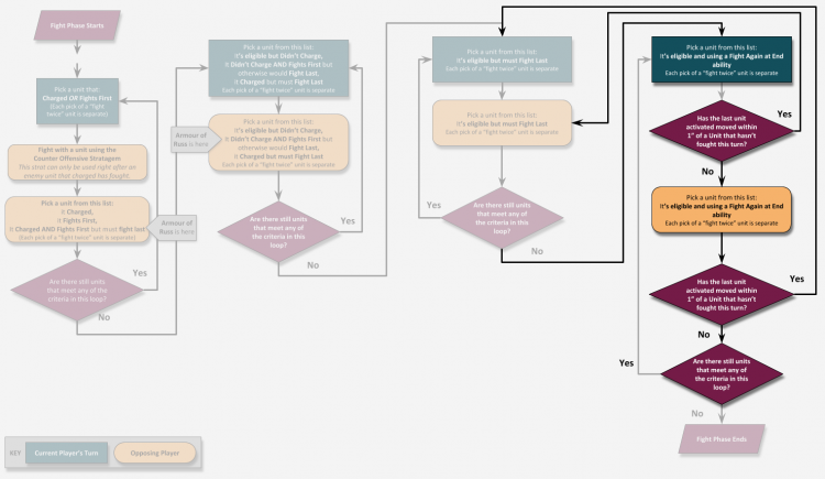
Lets update the chart.



What about the interrupt stratagem?



This one isn’t too bad, it just expands the list of units that can join in when resolving the Chargers and Fight First units. We can add this as another type of unit to be selected by the opposing player. Do remember that the Counter Offensive stratagem can only be used immediately after a unit from the opposing army has fought that charged this turn. So it can't be used after a unit that didn't charge but fights first, even if a unit that has charged has already fought. Here's the exact wording of the stratagem;

This stratagem is used right after an enemy unit that charged has fought. Select one of your own eligible units and fight with it next.


Also the stratagem over-rides abilities that force a unit to fight last according to the FAQs.

Q: If a unit is affected by a rule that forces it to fight after all other units able to fight have done so, such as the effects of the Paroxysm psychic power, the Vexator Mask or the Armour of Russ, can it still be affected by the Counter-Offensive Stratagem? A: Yes, the Counter Offensive Stratagem allows a unit to fight outside of the normal fight order (i.e. the Stratagem does not give a unit the ability to fight first in the Fight phase, it simply instructs you to pick a unit and fight with it next).




Typically the Counter Offensive unit would often be the only unit the Opposing Player could fight with in this loop for most armies that lack any of the other abilities. Also notice that based on that FAQ this fight takes place entirely out of sequence and doesn't count as your activation, so if you have unit that managed to charge in the enemy turn or more likely one that "always fights first" you can select that unit to fight with before it loops back to their turn to pick a unit. It can be a really powerful stratagem.

Where does Fight Last fit in now though?



Fight last will be a quite a change to put in now, it interacts with lots of these abilities but most of these abilities are quite clear. Here’s the Tyranid Psychic Power Paroxysm’s wording.

Paroxysm has a warp charge value of 5. If manifested, choose an enemy unit within 18" of the psyker. Until your next Psychic phase, that unit cannot fight in the Fight phase until all other units that are able to have done so. If the target unit has an ability that allows it to fight first in the Fight phase, it instead fights as if it didn’t have this ability. If both players have units that cannot fight until all other units have done so, then alternate choosing which of those units to fight with, starting with the player whose turn is taking place. [Tyranids Codex Pg121]


For once GW have covered quite a lot of the bases here rather than leaving it up to guess work.

  • If the target unit has an ability that allows it to fight first in the Fight phase, it instead fights as if it didn’t have this ability
  • If both players have units that cannot fight until all other units have done so, then alternate choosing which of those units to fight with, starting with the player whose turn is taking place.


I want to draw attention to the fact that this ability doesn’t mention what it does to units that have Charged though, it doesn’t do this because Psychic Powers are cast in your turn and it’s written presuming the enemy will be unable to charge in the same turn as a power is used. Why GW would make such an outlandish presumption is beyond me.

This causes some rather drastic changes to the chart though as we have a lot to account for, not only when the Fight Last units go but where the Charging or Fight First units should be resolved.



Addendum: There are abilities similar to this one that are triggered by proximity rather than as a psychic power. Armour of Russ is one such ability;

In addition, at the start of the Fight phase, choose an enemy unit within 1" of this model. That unit cannot be chosen to fight in the Fight phase until all other units able to fight have done so. If the target unit has an ability that allows it to fight first in the Fight phase, it instead fights as if it didn’t have that ability. If both players have units that cannot fight until all other units have done so, then alternate choosing which of those units to fight with, starting with the player whose turn is taking place. [Space Wolves Codex]


These abilities make units fight as if they don't have the Fight First ability. I've updated the chart above (and below) to make it clear when such units would fight.

Is that everything now? Are we done?



Getting there, there’s just a few more types of ability to account for (I hope, truth will be in the comments on Reddit) and then it will be complete.

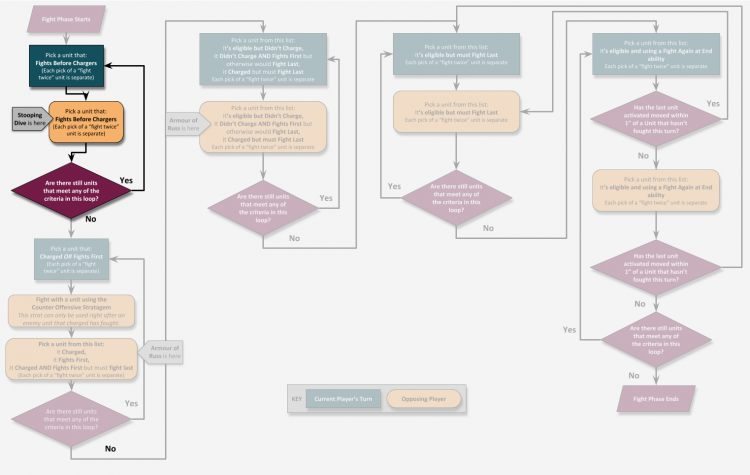
  • Fight Again at End Abilities
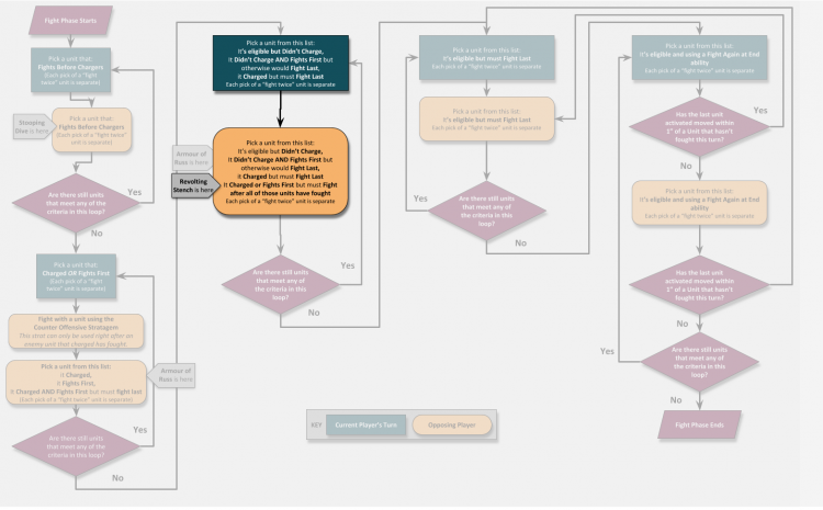
  • Custodes’ Stooping Dive Stratagem - an ability I can’t find an equivalent for in any other army
  • Death Guard Foul Blightspawn’s Revolting Stench ability - which is just awkward enough to need a special mention.


First of all “Fight Again at End” abilities are fairly common, here’s an example of one from the Tyranids Codex.

ADRENALINE SURGE. Use this Stratagem at the end of the Fight phase. Select a TYRANIDS unit from your army – that unit can immediately fight again. [Tyranids Codex Pg120]


The important things to note from this are that these activations happen after everything, even the “must fight last” units, and if they pile in and/or consolidate within 1” of a unit that hasn’t fought yet, then we need to go back to that point in the chart and resolve those units attacks. Lastly if there’s a combination of a “Fight Again at End” and “Fight Twice” abilities then those units can fight twice again, potentially with the unit they’ve moved within 1” getting to fight between their first and second fight. Lost yet? Let’s update the chart!



These abilities can create a need to loop back to units that have become eligible to fight because of the Pile In and Consolidation moves.

What about “Stooping Dive” and “Revolting Stench”?



First let’s look at the wording of these abilities in turn;

STOOPING DIVE Use this Stratagem at the end of your opponent’s Charge phase. Choose an ADEPTUS CUSTODES BIKER unit from your army that is within 12" of an enemy unit. You can declare a charge with that unit as if it were your Charge phase. If the unit’s charge is successful, that unit fights before all other units in the subsequent Fight phase – even before charging units. If your opponent has any units with similar abilities, take it in turns to resolve them, beginning with your opponent. [Adeptus Custodes Codex Pg75]


I think this ability might actually be a unique exception, least I couldn’t find any others like it. In case there other though I’m going to refer to this ability as a “Fights Before Chargers” type. This is distinct from “Fight First” abilities which despite the name don’t supersede units that charged that turn, it’s more accurate to say they are resolved as if they had charged. As explained by this line in the Flawless Perfection ability;

If the enemy has units that have charged, or that have a similar ability, then alternate choosing units to fight with, starting with the player whose turn is taking place. [Chaos Space Marine Codex Pg163]


So we need another loop, but the only choices in it are going to be “Fight Before Chargers” units. Let’s add this to the chart now.



And lastly Revolting Stench, which isn’t quite a fight last ability but instead a “Fight as if you hadn’t Charged and don’t Always Fight First” ability. Not exactly a catchy title for them though. Here’s the wording of the ability for clarity;

Revolting Stench: Enemy units that charged this turn and are within 7" of this model at the start of the Fight phase are struck by a stench so foul that they falter, losing their impetus. Such a unit does not get to fight first in the Fight phase, but can be chosen to fight like other units that did not charge. This ability also affects units who have abilities that would enable them to fight first as if they had charged. [Death Guard Codex Pg78]


Let’s finally slot these in to the chart, this power essentially just makes units within 7” of it fight in the same loop as all the units that didn’t charge and don’t have a Fight First ability are resolved. It doesn’t force them to fight last though, which is the key difference.



I think/hope that now covers every possible spanner than can be thrown in to alter the order of the Fight Phase, I am obviously still open to be told about more though. I want this chart to be as complete as possible! Be sure to compare any abilities you find to the examples here as lots of them share wording; Vexator Mask for instance is identical to Paroxysm.

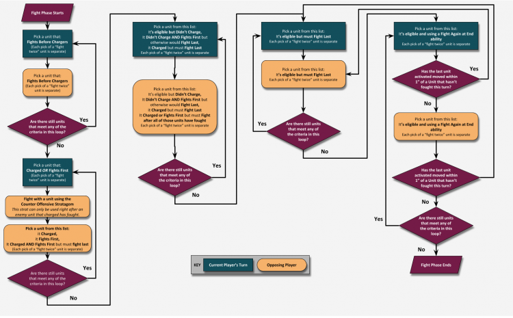
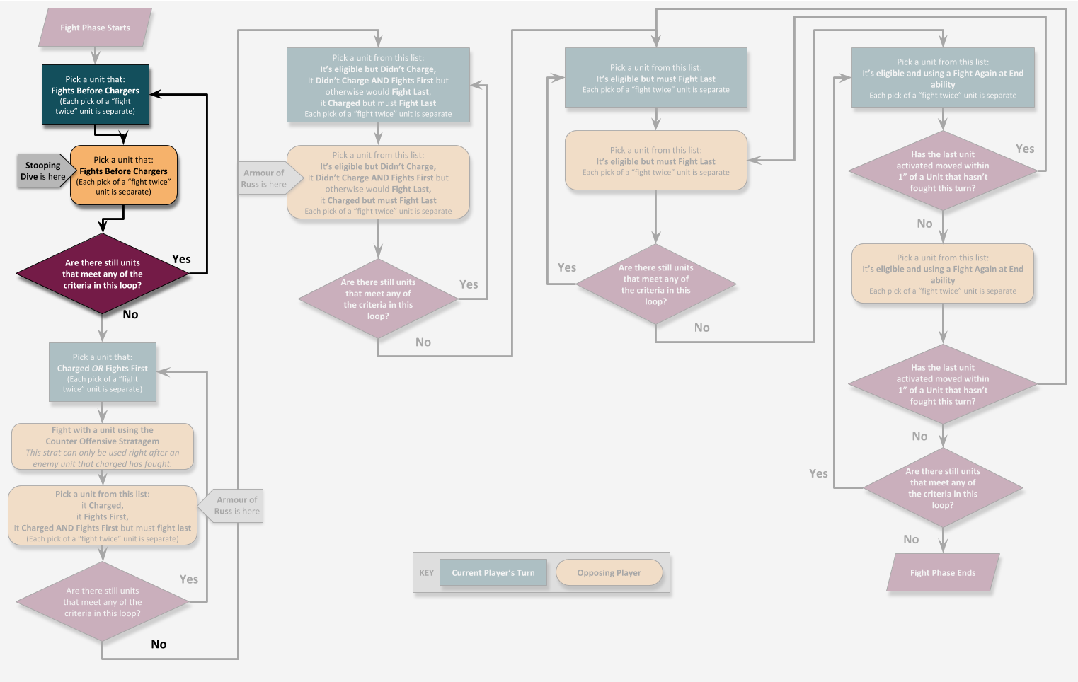
Here’s the final full flow chart at last!



I really hope that has helped to resolve what is truly a confusing mess of abilities in one of the trickiest phases of the game. As ever there’s more discussion on this and all other Ruleshammer articles here. Or drop us a note in the comments below or email us at contact@goonhammer.com.

Tags:

Thank you for being a friend.